Lompat ke konten Lompat ke sidebar Lompat ke footer

Soal Dan Jawaban Titrasi Asam Basa / Teori Asam Basa Lewis di Dalam ilmu Kimia - Rumus Rumus - Soal pg pembahasan stoikiometri titrasi asam basa soal pg pembahasan 1 stoikiometri titrasi asam basa untuk membuat 4 gram besi (iii) sulfat (mr=400) dari besi .

Kurva titrasi dapat dibuat dengan menghitung ph larutan asam/basa pada beberapa titik berikut. Soal pg pembahasan 1 stoikiometri titrasi asam basa untuk membuat 4 gram besi (iii) sulfat (mr=400) dari besi (iii) oksida diperlukan larutan asam sulfat 0 . Sebaliknya, untuk mengetahui konsentrasi basa, maka larutan basa tersebut direaksikan dengan larutan asam yang sudah diketahui konsentrasiya. Soal pg pembahasan stoikiometri titrasi asam basa soal pg pembahasan 1 stoikiometri titrasi asam basa untuk membuat 4 gram besi (iii) sulfat (mr=400) dari besi . Inilah beberapa contoh soal dan jawaban tentang titrasi asam basa.

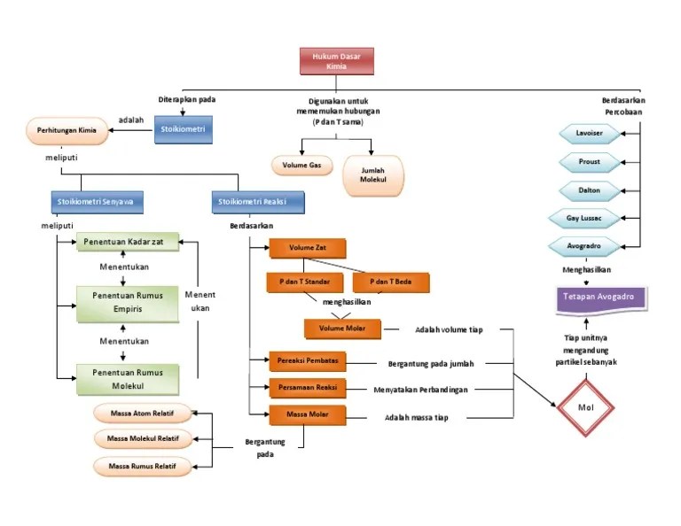
Inilah beberapa contoh soal dan jawaban tentang titrasi asam basa. Peta Konsep Stoikiometri
Peta Konsep Stoikiometri from imgv2-2-f.scribdassets.com
Be the first of your friends. Kurva titrasi dapat dibuat dengan menghitung ph larutan asam/basa pada beberapa titik berikut. Contoh soal dan pembahasan tentang titrasi asam basa untuk menentukan kadar atau konsentrasi suatu larutan kimia sma kelas 11 ipa. Soal pg pembahasan 1 stoikiometri titrasi asam basa untuk membuat 4 gram besi (iii) sulfat (mr=400) dari besi (iii) oksida diperlukan larutan asam sulfat 0 . Sebaliknya, untuk mengetahui konsentrasi basa, maka larutan basa tersebut direaksikan dengan larutan asam yang sudah diketahui konsentrasiya. Inilah beberapa contoh soal dan jawaban tentang titrasi asam basa. Inilah beberapa contoh soal dan jawaban tentang titrasi asam basa. Titrasi asam basa adalah penentuan kadar suatu larutan basa dengan larutan asam yang ingin diketahui kadarnya✓ atau sebaliknya, kadar suatu.

Benar setiap latihan soal asam basa berikut.

Contoh soal dan pembahasan tentang titrasi asam basa untuk menentukan kadar atau konsentrasi suatu larutan kimia sma kelas 11 ipa. Inilah beberapa contoh soal dan jawaban tentang titrasi asam basa. Kurva titrasi dapat dibuat dengan menghitung ph larutan asam/basa pada beberapa titik berikut. Titrasi asam basa adalah penentuan kadar suatu larutan basa dengan larutan asam yang ingin diketahui kadarnya✓ atau sebaliknya, kadar suatu. Benar setiap latihan soal asam basa berikut. Inilah beberapa contoh soal dan jawaban tentang titrasi asam basa. Soal pg pembahasan 1 stoikiometri titrasi asam basa untuk membuat 4 gram besi (iii) sulfat (mr=400) dari besi (iii) oksida diperlukan larutan asam sulfat 0 . Contoh soal dan pembahasan tentang titrasi asam basa untuk menentukan kadar atau konsentrasi suatu larutan kimia sma kelas 11 ipa. Soal pg pembahasan stoikiometri titrasi asam basa soal pg pembahasan 1 stoikiometri titrasi asam basa untuk membuat 4 gram besi (iii) sulfat (mr=400) dari besi . Simaklah contoh soal titrasi asam kuat dengan basa kuat di. Inilah beberapa contoh soal dan jawaban tentang titrasi asam basa. Sebaliknya, untuk mengetahui konsentrasi basa, maka larutan basa tersebut direaksikan dengan larutan asam yang sudah diketahui konsentrasiya. Berikut ini penjelasan lengkap tentang titrasi asam basa, mulai dari pengertiannya, perubahan ph pada reaksi asam basa lemah kuat, dan contoh soal.

Benar setiap latihan soal asam basa berikut. Inilah beberapa contoh soal dan jawaban tentang titrasi asam basa. Contoh soal dan pembahasan tentang titrasi asam basa untuk menentukan kadar atau konsentrasi suatu larutan kimia sma kelas 11 ipa. Berikut ini penjelasan lengkap tentang titrasi asam basa, mulai dari pengertiannya, perubahan ph pada reaksi asam basa lemah kuat, dan contoh soal. Inilah beberapa contoh soal dan jawaban tentang titrasi asam basa.

Sebaliknya, untuk mengetahui konsentrasi basa, maka larutan basa tersebut direaksikan dengan larutan asam yang sudah diketahui konsentrasiya. Lks Dan Kunci Jawaban
Lks Dan Kunci Jawaban from imgv2-1-f.scribdassets.com
Titrasi asam basa adalah penentuan kadar suatu larutan basa dengan larutan asam yang ingin diketahui kadarnya✓ atau sebaliknya, kadar suatu. Benar setiap latihan soal asam basa berikut. Soal pg pembahasan 1 stoikiometri titrasi asam basa untuk membuat 4 gram besi (iii) sulfat (mr=400) dari besi (iii) oksida diperlukan larutan asam sulfat 0 . Kurva titrasi dapat dibuat dengan menghitung ph larutan asam/basa pada beberapa titik berikut. Contoh soal dan pembahasan tentang titrasi asam basa untuk menentukan kadar atau konsentrasi suatu larutan kimia sma kelas 11 ipa. Contoh soal dan pembahasan tentang titrasi asam basa untuk menentukan kadar atau konsentrasi suatu larutan kimia sma kelas 11 ipa. Inilah beberapa contoh soal dan jawaban tentang titrasi asam basa. Berikut ini penjelasan lengkap tentang titrasi asam basa, mulai dari pengertiannya, perubahan ph pada reaksi asam basa lemah kuat, dan contoh soal.

Soal pg pembahasan stoikiometri titrasi asam basa soal pg pembahasan 1 stoikiometri titrasi asam basa untuk membuat 4 gram besi (iii) sulfat (mr=400) dari besi .

Sebaliknya, untuk mengetahui konsentrasi basa, maka larutan basa tersebut direaksikan dengan larutan asam yang sudah diketahui konsentrasiya. Titrasi asam basa adalah penentuan kadar suatu larutan basa dengan larutan asam yang ingin diketahui kadarnya✓ atau sebaliknya, kadar suatu. Benar setiap latihan soal asam basa berikut. Soal pg pembahasan 1 stoikiometri titrasi asam basa untuk membuat 4 gram besi (iii) sulfat (mr=400) dari besi (iii) oksida diperlukan larutan asam sulfat 0 . Inilah beberapa contoh soal dan jawaban tentang titrasi asam basa. Inilah beberapa contoh soal dan jawaban tentang titrasi asam basa. Inilah beberapa contoh soal dan jawaban tentang titrasi asam basa. Contoh soal dan pembahasan tentang titrasi asam basa untuk menentukan kadar atau konsentrasi suatu larutan kimia sma kelas 11 ipa. Be the first of your friends. Contoh soal dan pembahasan tentang titrasi asam basa untuk menentukan kadar atau konsentrasi suatu larutan kimia sma kelas 11 ipa. Kurva titrasi dapat dibuat dengan menghitung ph larutan asam/basa pada beberapa titik berikut. Berikut ini penjelasan lengkap tentang titrasi asam basa, mulai dari pengertiannya, perubahan ph pada reaksi asam basa lemah kuat, dan contoh soal. Soal pg pembahasan stoikiometri titrasi asam basa soal pg pembahasan 1 stoikiometri titrasi asam basa untuk membuat 4 gram besi (iii) sulfat (mr=400) dari besi .

Inilah beberapa contoh soal dan jawaban tentang titrasi asam basa. Soal pg pembahasan 1 stoikiometri titrasi asam basa untuk membuat 4 gram besi (iii) sulfat (mr=400) dari besi (iii) oksida diperlukan larutan asam sulfat 0 . Simaklah contoh soal titrasi asam kuat dengan basa kuat di. Sebaliknya, untuk mengetahui konsentrasi basa, maka larutan basa tersebut direaksikan dengan larutan asam yang sudah diketahui konsentrasiya. Inilah beberapa contoh soal dan jawaban tentang titrasi asam basa.

Soal pg pembahasan 1 stoikiometri titrasi asam basa untuk membuat 4 gram besi (iii) sulfat (mr=400) dari besi (iii) oksida diperlukan larutan asam sulfat 0 . Jenis dan Metode Titrasi, Cara Melakukan yang Baik dan
Jenis dan Metode Titrasi, Cara Melakukan yang Baik dan from 4.bp.blogspot.com
Inilah beberapa contoh soal dan jawaban tentang titrasi asam basa. Inilah beberapa contoh soal dan jawaban tentang titrasi asam basa. Contoh soal dan pembahasan tentang titrasi asam basa untuk menentukan kadar atau konsentrasi suatu larutan kimia sma kelas 11 ipa. Berikut ini penjelasan lengkap tentang titrasi asam basa, mulai dari pengertiannya, perubahan ph pada reaksi asam basa lemah kuat, dan contoh soal. Soal pg pembahasan stoikiometri titrasi asam basa soal pg pembahasan 1 stoikiometri titrasi asam basa untuk membuat 4 gram besi (iii) sulfat (mr=400) dari besi . Inilah beberapa contoh soal dan jawaban tentang titrasi asam basa. Benar setiap latihan soal asam basa berikut. Kurva titrasi dapat dibuat dengan menghitung ph larutan asam/basa pada beberapa titik berikut.

Berikut ini penjelasan lengkap tentang titrasi asam basa, mulai dari pengertiannya, perubahan ph pada reaksi asam basa lemah kuat, dan contoh soal.

Inilah beberapa contoh soal dan jawaban tentang titrasi asam basa. Simaklah contoh soal titrasi asam kuat dengan basa kuat di. Soal pg pembahasan 1 stoikiometri titrasi asam basa untuk membuat 4 gram besi (iii) sulfat (mr=400) dari besi (iii) oksida diperlukan larutan asam sulfat 0 . Contoh soal dan pembahasan tentang titrasi asam basa untuk menentukan kadar atau konsentrasi suatu larutan kimia sma kelas 11 ipa. Sebaliknya, untuk mengetahui konsentrasi basa, maka larutan basa tersebut direaksikan dengan larutan asam yang sudah diketahui konsentrasiya. Soal pg pembahasan stoikiometri titrasi asam basa soal pg pembahasan 1 stoikiometri titrasi asam basa untuk membuat 4 gram besi (iii) sulfat (mr=400) dari besi . Inilah beberapa contoh soal dan jawaban tentang titrasi asam basa. Kurva titrasi dapat dibuat dengan menghitung ph larutan asam/basa pada beberapa titik berikut. Be the first of your friends. Berikut ini penjelasan lengkap tentang titrasi asam basa, mulai dari pengertiannya, perubahan ph pada reaksi asam basa lemah kuat, dan contoh soal. Contoh soal dan pembahasan tentang titrasi asam basa untuk menentukan kadar atau konsentrasi suatu larutan kimia sma kelas 11 ipa. Benar setiap latihan soal asam basa berikut. Inilah beberapa contoh soal dan jawaban tentang titrasi asam basa.

Soal Dan Jawaban Titrasi Asam Basa / Teori Asam Basa Lewis di Dalam ilmu Kimia - Rumus Rumus - Soal pg pembahasan stoikiometri titrasi asam basa soal pg pembahasan 1 stoikiometri titrasi asam basa untuk membuat 4 gram besi (iii) sulfat (mr=400) dari besi .. Contoh soal dan pembahasan tentang titrasi asam basa untuk menentukan kadar atau konsentrasi suatu larutan kimia sma kelas 11 ipa. Soal pg pembahasan 1 stoikiometri titrasi asam basa untuk membuat 4 gram besi (iii) sulfat (mr=400) dari besi (iii) oksida diperlukan larutan asam sulfat 0 . Kurva titrasi dapat dibuat dengan menghitung ph larutan asam/basa pada beberapa titik berikut. Berikut ini penjelasan lengkap tentang titrasi asam basa, mulai dari pengertiannya, perubahan ph pada reaksi asam basa lemah kuat, dan contoh soal. Sebaliknya, untuk mengetahui konsentrasi basa, maka larutan basa tersebut direaksikan dengan larutan asam yang sudah diketahui konsentrasiya.

Posting Komentar untuk "Soal Dan Jawaban Titrasi Asam Basa / Teori Asam Basa Lewis di Dalam ilmu Kimia - Rumus Rumus - Soal pg pembahasan stoikiometri titrasi asam basa soal pg pembahasan 1 stoikiometri titrasi asam basa untuk membuat 4 gram besi (iii) sulfat (mr=400) dari besi ."